联系我们
|
加入收藏
|
返回首页
首页
关于我们
新闻资讯
服务介绍
市场活动
运价下载
物流知识
人才招聘
联系我们
货单查询
在线查询货运单(分单号)
厦航运单查询
货单号码
南航运单查询
货单号码
空港运单查询
货单号码
通知公告
通知公告
联系我们
公司总机:0592-8778288
客服查询:0592-6266626
业务洽谈:0592-6069966
公司传真:0592-5770402
公司网站:www.jiasuwuliu.com
公司地址:厦门市湖里区县后东一里20号
公司邮箱:jiasuwuliu@jiasuwuliu.com
客服QQ:
1379783752
微信公众号:jiasuwuliu
通知公告
您的当前位置:
首页
>
通知公告
>
通知公告
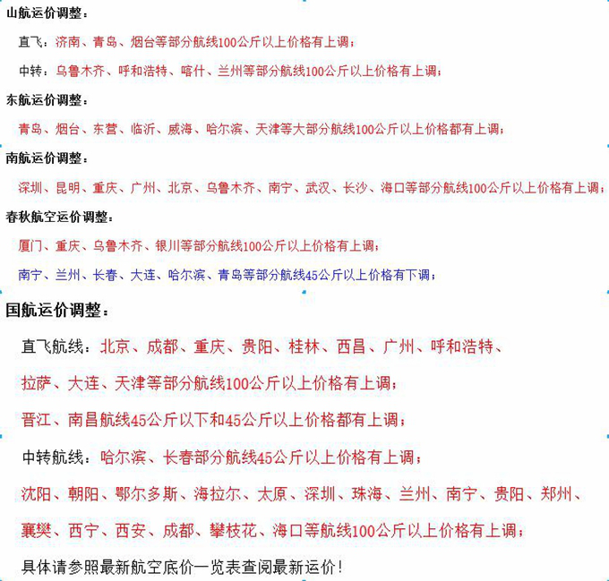
春秋、东航、山航、南航、国航运价调整
[日期:2014-12-03] 发布者:厦门嘉速物流有限公司
上一篇: 北京市内派送告急紧急通知
下一篇:吉祥运价调整